Human pluripotent stem cells (hPSCs) are invaluable tools for a wide range of applications, including disease modeling, developmental studies, drug discovery, and emerging cell-based therapies. These cells have the unique ability to differentiate into any cell type, making them essential for understanding fundamental biological processes and developing new therapeutic strategies. However, workflows that require clonal expansion from single cells, such as CRISPR/Cas9-mediated genome editing, face significant challenges in terms of efficiency, cost, and precision. By leveraging advanced technologies combining automated single cell dispensing and optimized growth matrices, researchers can achieve higher quality, and more reliable cell lines, at controlled costs, for various applications.
A path to optimal pluripotent stem cell viability and performance.
One of the primary difficulties in developing hPSC lines is maintaining their viability and functionality in vitro after stem cell cloning. Traditional methods for single cell cloning, such as fluorescence-activated cell sorting (FACS) and manual colony picking, often result in high cell stress and low survival rates. These methods can also introduce variability and lack the precision needed for consistent clonal outgrowth.
With regards to cellular performance, the extracellular matrix (ECM) plays a crucial role. The ultimate goal of in vitro cell culture is to effectively recapitulate the in vivo microenvironment. To do this, it is important to provide cells with a supportive matrix that improves cell adhesion but also confers the essential biomechanical signaling needed to ensure cell maintenance and survival. The absence of a supportive ECM can result in poor cell attachment, reduced proliferation and migration, loss of pluripotency for stem cells, and vitiated cellular identity for terminally differentiated cell types.
Recent advancements in cell culture technologies aim to address these challenges by providing (i) gentler single cell isolation and dispensing for maximum clonal outgrowth and (ii) more biologically relevant environments mimicking in vivo conditions. Valeria Fernandez-Vallone, researcher at the Stem Cell Core Facility (Berlin Institute of Health / Charité—Universitätsmedizin Berlin), and her team, have developed a highly quality-controlled process for the derivation of monoclonal hPSCs by combining the use of automated cell isolation and dispensing using cellenONE with optimized cell growth conditions using biologically-relevant Biolaminin® 521 [1].
The importance of gentle single cell cloning.
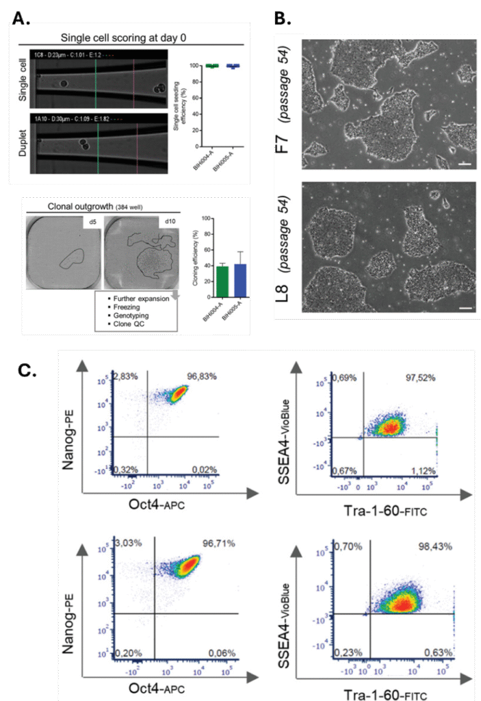
The cellenONE platform addresses the critical challenge of maintaining cell viability following stem cell cloning by offering a highly controlled, precise, and gentle method for single-cell isolation and dispensing. Unlike traditional techniques that rely on mechanical or pressure-based systems, introducing shear stress or physical trauma to delicate human pluripotent stem cells (hPSCs), cellenONE utilizes a non-contact piezo-acoustic dispensing technology. This gentle method significantly reduces cellular stress during handling, leading to improved post-dispensing viability and supporting optimal conditions for clonal outgrowth. In the study conducted by the Charité hospital’s team, the cellenONE system demonstrated exceptional performance in isolating and dispensing individual hPSCs with high single cell precision and minimal cell loss (Figure 1A). The result was a notably high survival rate of dispensed single cells, an essential factor in successful monoclonal line generation. Furthermore, the platform’s integrated imaging system enables real-time verification of clonality. Each dispensed droplet is imaged, allowing researchers to confirm that a single cell was deposited per well. This feature not only increases the reliability of downstream experiments but also accelerates decision-making by eliminating the need for time-consuming post-plating checks. These unique features of the cellenONE enable single cell cloning after gene editing and cell reprogramming in various workflows [2,3]
Optimal matrices for stem cell expansion and differentiation.
To address the biological challenges related to culturing hPSCs in vitro, the researchers made use of BioLamina’s full-length, human-recombinant laminin protein coating, aptly named Biolaminin®. The foundation of the extracellular matrix is a sub-compartment known as the basement membrane, which is found associated with all adherent cell types in vivo. The laminin protein family is the basement membrane’s fundamental component, forming the link between the cell’s surface receptors and the surrounding ECM proteins. There are 16 known mammalian laminin isoforms, each differentially expressed spatially and temporally. Because of these differential expression patterns, it is important to identify the correct isoform for the target cell type and developmental stage. Laminin-521 is the primary laminin isoform in the developing embryo and has been shown to support hPSC culture independent of feeder layers [4,5], without the need for rho kinase inhibitor (ROCKi) [5], and in a serum-free culture environment [4,5]. In the workflow developed by Fernandez-Vallone’s team, coating with Biolaminin 521 increased single cell cloning efficiency of hPSCs as compared to other matrix products, such as Matrigel or Geltrex, while maintaining pluripotency and efficient clonal outgrowth and classical colony morphology (Figure 1B and 1C).

The efficacy of Biolaminin 521 can be attributed to its full-length nature. Because each laminin isoform produced by BioLamina is full-length, they all contain all the relevant binding domains necessary for complete biochemical and biomechanical signaling. Unlike truncated laminin peptides, or the fragments of biologically irrelevant laminin isoforms contained in basement membrane extracts such as Matrigel or GelTrex, BioLamina’s full-length, defined, and biologically relevant laminin proteins are also fully functional. Full-length laminin-521 matrix then improves the survival of individual stem cells, leading to higher cloning efficiency for all applications in CLD, including gene editing [6].
Highly standardized plates for maximum reproducibility in stem cell expansion and differentiation
Achieving high reproducibility and standardization is crucial in cell line development (CLD) workflows to ensure consistent and reliable results. Traditional methods of single-cell cloning, such as manual colony picking and limiting dilution, often suffer from variability and lack of precision; they can lead to inconsistencies in clonal outgrowth and make it challenging to achieve reproducible results across different experiments.
Standardized single cell cloning through precise and user-defined selection.
In the workflow implemented by Charité hospital, the cellenONE platform addresses these challenges by offering a highly controlled and automated approach to single-cell isolation and dispensing. The platform allows for user-defined parameters for cell selection, including morphology and fluorescence, which ensures that only the desired cells are selected for clonal expansion. This level of control reduces variability and enhances the reproducibility of the workflow.
When extracellular matrices enhance reproducibility of stem cell differentiation.
Biolaminin also plays a critical role in achieving high reproducibility and standardization in CLD workflows. The benefits to workflow standardization lie partly in the uniform biologically signaling afforded by a full-length protein substrate as defined above, and partly by Biolaminin®’s recombinant nature. Indeed, Biolaminin® 521 ensures that cells receive consistent signals, standardizing pluripotency gene expression, but because of the recombinant nature of its production, Biolaminin® 521 is also chemically defined. Unlike other matrix products derived from tissue or cellular byproducts, BioLamina’s patented production process results in the only full-length, purified protein on the market. Recombinant production means little to no lot-to-lot variation, which allows researchers to culture their cells with the certainty they are not introducing more variability into the workflow. Using Biolaminin®, researchers can be sure that their results are not simply artifacts that will be lost with a new matrix lot. In short, using Biolaminin® gives results that are factual, not artifactual.
Keeping full control over costs and time.
Automation of stem cell cloning for higher throughput and lower costs.
Automation of cell line development (CLD) workflows, whether for antibody development or gene editing, can improve efficiency, while reducing manual labor, and enhance precision. Traditional methods of stem cell cloning are labor-intensive, prone to human error, and challenging to scale up for high-throughput applications. On the other hand, some single cell dispensers are compatible with automation, allowing that scaling-up. The cellenONE platform can be integrated with various automation systems, allowing for seamless workflow integration and high-throughput processing. Moreover, it comes with application packages that streamline the workflow, reducing the need for manual intervention and minimizing the risk of human error. This automation-friendly approach not only improves efficiency but also enhances the precision and reproducibility of the workflow. This efficiency translates into cost savings, as researchers can achieve their desired outcomes with fewer resources and less time.
The right matrices to control the costs of stem cell workflows.
The use of Biolaminin® also contributes to cost savings in CLD workflows. First, Biolaminin® supports faster cell growth, reducing the need for medium exchange and costly supplements, such as ROCK inhibitors. Along the same lines, the survival signaling pathways initiated by Biolaminin® 521 allow for serum-free cell culture, thus removing another source of variability as well as reducing overall project costs. The faster growth rates achieved with Biolaminin-coated plates further contribute to cost efficiency, as researchers can achieve their desired cell densities more quickly. Furthermore, Biolaminin® coatings are optically clear, making them compatible with automated imaging systems, and unlike the more viscous, gel-like matrices, the aqueous viscosity and relative temperature insensitivity of Biolaminin® is much more compatible with automated liquid dispensers, further enhancing their automation-friendly characteristics.
This combination not only reduces the time and labor required for single-cell cloning but also enhances the overall quality and reliability of the results. As a result, researchers can focus on their core scientific objectives, confident in the efficiency and precision of their CLD workflows.
And it’s not just about human pluripotent stem cells!
The combination of automated single cell isolation and biologically-relevant growth matrices offers powerful answers to the challenges of CLD workflows, extending beyond human pluripotent stem cells (hPSCs) to a wide range of cell types and applications. Whether working with primary cells such as hepatocytes or neural cells, or other specialized cell lines, this integrated approach provides the precision, efficiency, and reproducibility needed to achieve high-quality results.
The cellenONE platform’s ability to handle virtually any cell type, from 0.5 to 80 µm size, with care and precision, ensures that researchers can maintain cell viability and functionality across different experimental conditions. Meanwhile, BioLamina offers a variety of Biolaminin® proteins, each full-length laminin isoform (or combination thereof) applicable to a different cell type, ensuring optimal support for the attachment, proliferation, and maintenance of the body’s many cells.
In summary, the integration of advanced technologies like cellenONE and Biolaminin® represents a significant advancement in the cell line development field, offering a robust and adaptable solution for various research needs. As the field continues to evolve, these innovations will play a crucial role in driving scientific progress and enabling new discoveries.
Read more on BioLamina products
References
- Vallone, F., Telugu, N. S., & Hou, Z. (2020). Methods for automated single cell isolation and sub-cloning of human pluripotent stem cells. Current Protocols, 1(1), e123. https://doi.org/10.1002/cpsc.123
- Busley, Alexandra Viktoria, Mandy Kleinsorge, and Lukas Cyganek. “Generation of a genetically-modified induced pluripotent stem cell line harboring an oncogenic gene variant KRAS p. G12V.” Stem Cell Research 69 (2023): 103105.
- Knauer, Carolin, et al. “Preclinical evaluation of CRISPR-based therapies for Noonan syndrome caused by deep-intronic LZTR1 variants.” Molecular Therapy-Nucleic Acids 35.1 (2024).
- Eidhof, I., Ulfenborg, B., Kele, M., Shahsavani, M., Winn, D., Uhlén, P., & Falk, A. (2025). Defined culture conditions robustly maintain human stem cell pluripotency, highlighting a role for Ca²⁺ signaling. Communications Biology, 8(1). https://doi.org/10.1038/s42003-025-07658-z
- Albalushi, H., Kurek, M., Karlsson, L., Landreh, L., Kjartansdottir, K. R., Söder, O., Hovatta, O., & Stukenborg, J.-B. (2018). Laminin 521 stabilizes the pluripotency expression pattern of human embryonic stem cells initially derived on feeder cells. Stem Cells International, 2018, Article 7127042. https://doi.org/10.1155/2018/7127042
- Namipashaki, Atefeh, et al. “Integration of xeno-free single-cell cloning in CRISPR-mediated DNA editing of human iPSCs improves homogeneity and methodological efficiency of cellular disease modeling.” Stem Cell Reports 18.12 (2023): 2515-2527.